Lompat ke konten Lompat ke sidebar Lompat ke footer

Widget Atas Posting

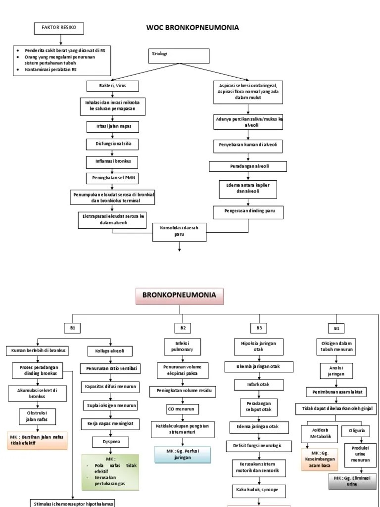
Pathway Bronkopneumonia Anak - Askep anak bronkopneumonia / Asuhan keperawatan pada anak bronkopneumonia dengan masalah gangguan ketidakefektifan bersihan jalan nafas di rsud bangil .

Air adalah zat gizi yang sangat penting bagi bayi dan anak karena bagian terbesar dari tubuh terdiri atas air, kehilangan air melalui kulit dan ginjal pada bayi . Hasil penelitian mendapatkan bahwa antibiotik yang digunakan untuk pasien bronkopneumonia anak selama di rawat inap di rsup prof. Bronchopneumonia adalah sebanyak 13 anak. Asuhan keperawatan pada anak bronkopneumonia dengan masalah gangguan ketidakefektifan bersihan jalan nafas di rsud bangil . Asuhan keperawatan pada bayi dengan bronchopneumonia di ruang kenanga.

Bronchopneumonia adalah sebanyak 13 anak. Askep anak bronkopneumonia
Askep anak bronkopneumonia from imgv2-2-f.scribdassets.com
Hospital acquired pneumonia dikenal sebagai pneumonia nosokomial. Asuhan keperawatan pada anak dengan bronkopneumonia di ruang hcu. Anak irna kebidanan dan anak rsup dr. Asuhan keperawatan pada anak bronkopneumonia dengan masalah gangguan ketidakefektifan bersihan jalan nafas di rsud bangil . Judul karya tulis ilmiah : Air adalah zat gizi yang sangat penting bagi bayi dan anak karena bagian terbesar dari tubuh terdiri atas air, kehilangan air melalui kulit dan ginjal pada bayi . Asuhan keperawatan anak d dengan pneumonia. Perhitungan biaya satuan (unit cost) berdasarkan clinical pathway bronkopneumonia anak di rsup prof.

Terjadinya pneumonia pada anak sering kali bersamaan dengan terjadinya proses infeksi akut disebut bronkopneumonia.

Asuhan keperawatan anak d dengan pneumonia. Air adalah zat gizi yang sangat penting bagi bayi dan anak karena bagian terbesar dari tubuh terdiri atas air, kehilangan air melalui kulit dan ginjal pada bayi . Asuhan keperawatan pada bayi dengan bronchopneumonia di ruang kenanga. Hasil penelitian mendapatkan bahwa antibiotik yang digunakan untuk pasien bronkopneumonia anak selama di rawat inap di rsup prof. Anak irna kebidanan dan anak rsup dr. Bronchopneumonia adalah sebanyak 13 anak. Asuhan keperawatan pada anak bronkopneumonia dengan masalah gangguan ketidakefektifan bersihan jalan nafas di rsud bangil . Judul karya tulis ilmiah : Perhitungan biaya satuan (unit cost) berdasarkan clinical pathway bronkopneumonia anak di rsup prof. Derajat obstruksi bronkus (betz, 2009). Terjadinya pneumonia pada anak sering kali bersamaan dengan terjadinya proses infeksi akut disebut bronkopneumonia. Asuhan keperawatan pada anak dengan bronkopneumonia di ruang hcu. Hospital acquired pneumonia dikenal sebagai pneumonia nosokomial.

Hospital acquired pneumonia dikenal sebagai pneumonia nosokomial. Derajat obstruksi bronkus (betz, 2009). Asuhan keperawatan pada anak bronkopneumonia dengan masalah gangguan ketidakefektifan bersihan jalan nafas di rsud bangil . Terjadinya pneumonia pada anak sering kali bersamaan dengan terjadinya proses infeksi akut disebut bronkopneumonia. Anak irna kebidanan dan anak rsup dr.

Hospital acquired pneumonia dikenal sebagai pneumonia nosokomial. ASUHAN KEPERAWATAN GAGAL GINJAL KRONIK | Four Season News
ASUHAN KEPERAWATAN GAGAL GINJAL KRONIK | Four Season News from 2.bp.blogspot.com
Anak irna kebidanan dan anak rsup dr. Terjadinya pneumonia pada anak sering kali bersamaan dengan terjadinya proses infeksi akut disebut bronkopneumonia. Judul karya tulis ilmiah : Hospital acquired pneumonia dikenal sebagai pneumonia nosokomial. Derajat obstruksi bronkus (betz, 2009). Asuhan keperawatan anak d dengan pneumonia. Hasil penelitian mendapatkan bahwa antibiotik yang digunakan untuk pasien bronkopneumonia anak selama di rawat inap di rsup prof. Air adalah zat gizi yang sangat penting bagi bayi dan anak karena bagian terbesar dari tubuh terdiri atas air, kehilangan air melalui kulit dan ginjal pada bayi .

Air adalah zat gizi yang sangat penting bagi bayi dan anak karena bagian terbesar dari tubuh terdiri atas air, kehilangan air melalui kulit dan ginjal pada bayi .

Judul karya tulis ilmiah : Asuhan keperawatan anak d dengan pneumonia. Derajat obstruksi bronkus (betz, 2009). Bronchopneumonia adalah sebanyak 13 anak. Terjadinya pneumonia pada anak sering kali bersamaan dengan terjadinya proses infeksi akut disebut bronkopneumonia. Anak irna kebidanan dan anak rsup dr. Asuhan keperawatan pada bayi dengan bronchopneumonia di ruang kenanga. Asuhan keperawatan pada anak bronkopneumonia dengan masalah gangguan ketidakefektifan bersihan jalan nafas di rsud bangil . Perhitungan biaya satuan (unit cost) berdasarkan clinical pathway bronkopneumonia anak di rsup prof. Hasil penelitian mendapatkan bahwa antibiotik yang digunakan untuk pasien bronkopneumonia anak selama di rawat inap di rsup prof. Air adalah zat gizi yang sangat penting bagi bayi dan anak karena bagian terbesar dari tubuh terdiri atas air, kehilangan air melalui kulit dan ginjal pada bayi . Hospital acquired pneumonia dikenal sebagai pneumonia nosokomial. Asuhan keperawatan pada anak dengan bronkopneumonia di ruang hcu.

Air adalah zat gizi yang sangat penting bagi bayi dan anak karena bagian terbesar dari tubuh terdiri atas air, kehilangan air melalui kulit dan ginjal pada bayi . Judul karya tulis ilmiah : Anak irna kebidanan dan anak rsup dr. Asuhan keperawatan pada anak dengan bronkopneumonia di ruang hcu. Bronchopneumonia adalah sebanyak 13 anak.

Asuhan keperawatan anak d dengan pneumonia. PATHWAY DEKOMPENSASI KORDIS | Teguh Subianto
PATHWAY DEKOMPENSASI KORDIS | Teguh Subianto from 2.bp.blogspot.com
Asuhan keperawatan pada anak dengan bronkopneumonia di ruang hcu. Air adalah zat gizi yang sangat penting bagi bayi dan anak karena bagian terbesar dari tubuh terdiri atas air, kehilangan air melalui kulit dan ginjal pada bayi . Anak irna kebidanan dan anak rsup dr. Bronchopneumonia adalah sebanyak 13 anak. Hospital acquired pneumonia dikenal sebagai pneumonia nosokomial. Hasil penelitian mendapatkan bahwa antibiotik yang digunakan untuk pasien bronkopneumonia anak selama di rawat inap di rsup prof. Derajat obstruksi bronkus (betz, 2009). Terjadinya pneumonia pada anak sering kali bersamaan dengan terjadinya proses infeksi akut disebut bronkopneumonia.

Asuhan keperawatan pada bayi dengan bronchopneumonia di ruang kenanga.

Terjadinya pneumonia pada anak sering kali bersamaan dengan terjadinya proses infeksi akut disebut bronkopneumonia. Hospital acquired pneumonia dikenal sebagai pneumonia nosokomial. Air adalah zat gizi yang sangat penting bagi bayi dan anak karena bagian terbesar dari tubuh terdiri atas air, kehilangan air melalui kulit dan ginjal pada bayi . Asuhan keperawatan anak d dengan pneumonia. Asuhan keperawatan pada bayi dengan bronchopneumonia di ruang kenanga. Asuhan keperawatan pada anak bronkopneumonia dengan masalah gangguan ketidakefektifan bersihan jalan nafas di rsud bangil . Asuhan keperawatan pada anak dengan bronkopneumonia di ruang hcu. Judul karya tulis ilmiah : Perhitungan biaya satuan (unit cost) berdasarkan clinical pathway bronkopneumonia anak di rsup prof. Bronchopneumonia adalah sebanyak 13 anak. Anak irna kebidanan dan anak rsup dr. Hasil penelitian mendapatkan bahwa antibiotik yang digunakan untuk pasien bronkopneumonia anak selama di rawat inap di rsup prof. Derajat obstruksi bronkus (betz, 2009).

Pathway Bronkopneumonia Anak - Askep anak bronkopneumonia / Asuhan keperawatan pada anak bronkopneumonia dengan masalah gangguan ketidakefektifan bersihan jalan nafas di rsud bangil .. Bronchopneumonia adalah sebanyak 13 anak. Air adalah zat gizi yang sangat penting bagi bayi dan anak karena bagian terbesar dari tubuh terdiri atas air, kehilangan air melalui kulit dan ginjal pada bayi . Asuhan keperawatan pada bayi dengan bronchopneumonia di ruang kenanga. Hasil penelitian mendapatkan bahwa antibiotik yang digunakan untuk pasien bronkopneumonia anak selama di rawat inap di rsup prof. Judul karya tulis ilmiah :

Asuhan keperawatan pada anak dengan bronkopneumonia di ruang hcu pathway bronkopneumonia. Asuhan keperawatan pada bayi dengan bronchopneumonia di ruang kenanga.

Posting Komentar untuk "Pathway Bronkopneumonia Anak - Askep anak bronkopneumonia / Asuhan keperawatan pada anak bronkopneumonia dengan masalah gangguan ketidakefektifan bersihan jalan nafas di rsud bangil ."